Gestão de Processos

Total de Processos

12 resultados

Filtrar por Categoria



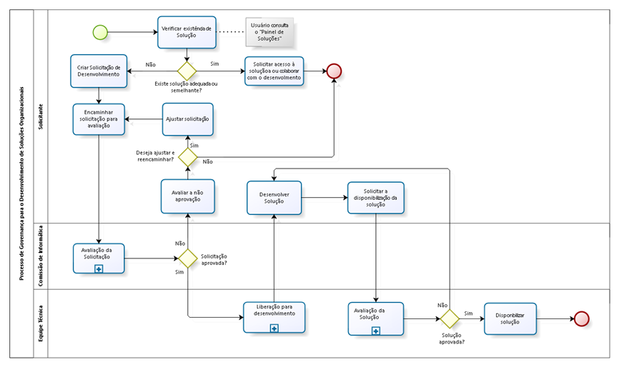
Governança para o Desenvolvimento de Soluções Organizacionais

Governança para o Desenvolvimento de Soluções Organizacionais

17/12/2025 19:22:13

Governança para o Desenvolvimento de Soluções Organizacionais

Ver Processo

Desenvolvimento de Solução de IA

Desenvolvimento de Solução de IA

04/03/2024 20:29:28

Desenvolvimento de Solução de IA

Ver Processo

Processo de Desenvolvimento de Painéis

Processo de Desenvolvimento de Painéis

10/02/2023 02:59:20

Processo de Desenvolvimento de Painéis

Ver Processo

Processo de Gerenciamento de Problema

Processo de Gerenciamento de Problema

06/02/2023 21:04:24

Tem por objetivo identificar, classificar, priorizar, atribuir, avaliar e monitorar os problemas, fazendo o diagnóstico do erro, identificando a causa raiz para solucioná-lo.

Ver Processo

Processo de Gerenciamento de Níveis de Serviço

Processo de Gerenciamento de Níveis de Serviço

06/02/2023 21:04:17

Tem por objetivo negociar acordos de níveis de serviços (ANS) alcançáveis e garantir que os serviços acordados sejam entregues dentro das metas estabelecidas.

Ver Processo

Processo de Gerenciamento de Incidente

Processo de Gerenciamento de Incidente

06/02/2023 21:04:07

Tem por objetivo principal restaurar os serviços de TI no menor espaço de tempo possível e com o mínimo de interrupção, minimizando os impactos adversos nas áreas de negócio.

Ver Processo